przejście do zawartości
LISPAT - Dokumentacja
Narzędzia użytkownika
Zaloguj
Narzędzia witryny
Szukaj
Narzędzia
Pokaż źródło strony
Odnośniki
Menadżer multimediów
Indeks
Zaloguj
>
Menadżer multimediów
Indeks
Ślad:
•
stacje_robocze
•
ochrona-przed-brueforce
•
text-to-speach
•
przyjecia_materialu
•
cenniki
•
aktorzy
•
simp
•
materialy
•
start
•
moduly_programu
moduly_programu
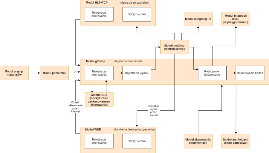
Moduły programu
.
moduly_programu.txt
· ostatnio zmienione:
2023/10/03 05:37
(edycja zewnętrzna)
Narzędzia strony
Pokaż źródło strony
Odnośniki
Do góry